当前位置
首页
信息动态
通知公告
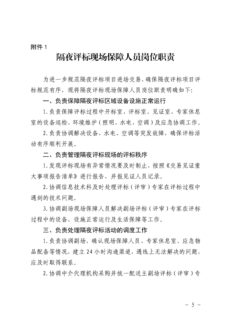
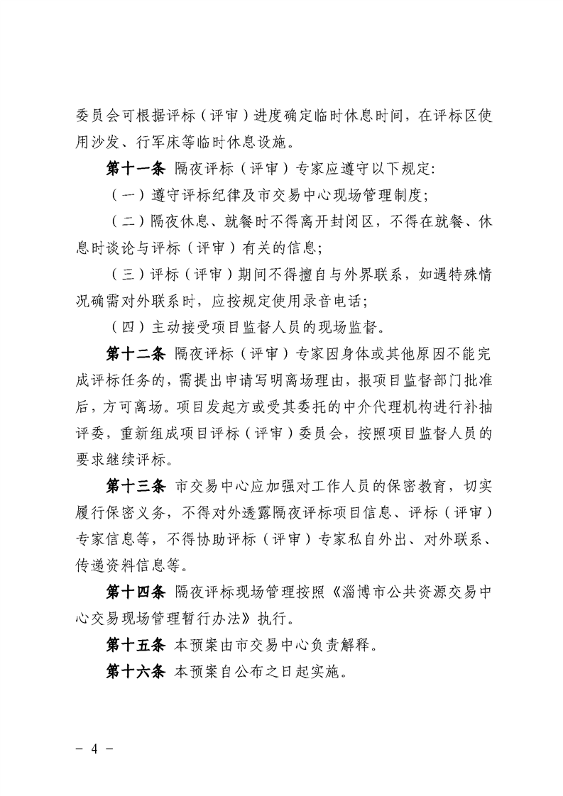
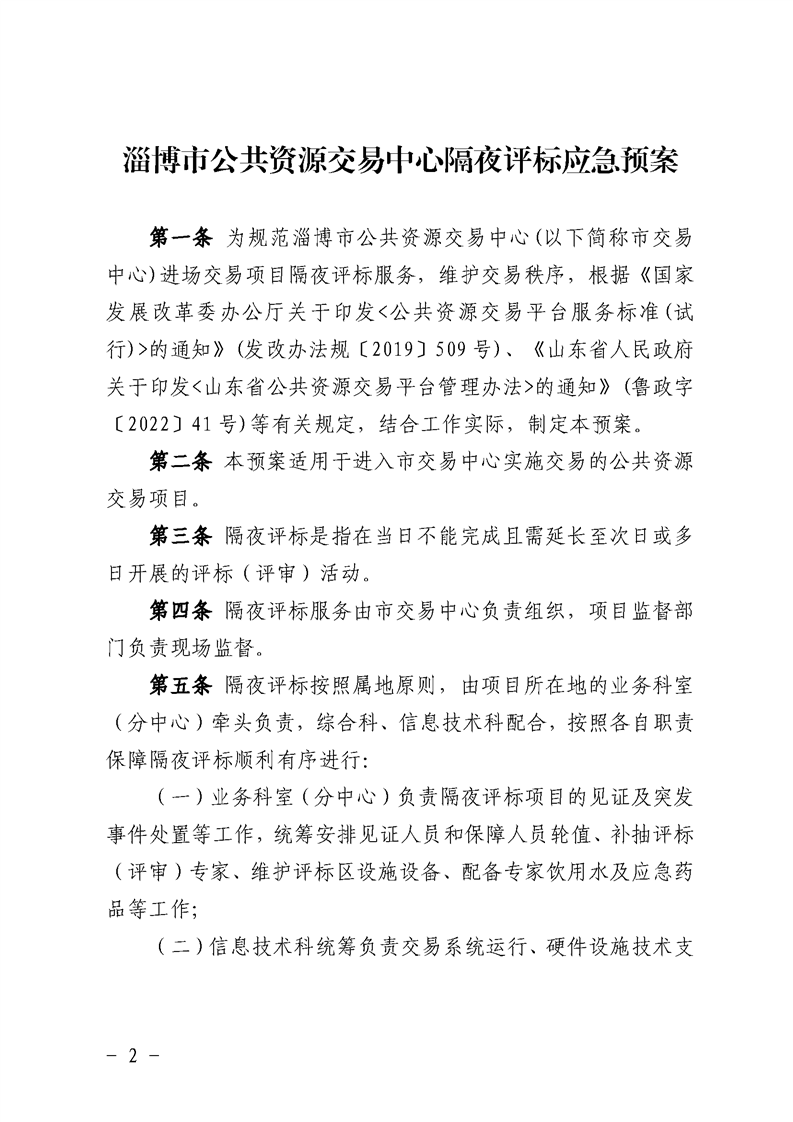
关于印发《淄博市公共资源交易中心隔夜评标应急预案》的通知
【信息时间:2025-12-09 阅读次数:
】
【我要打印】
【关闭】
淄博市公共资源交易中心隔夜评标应急预案.pdf