当前位置
首页
信息动态
通知公告
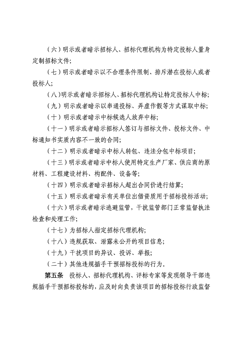
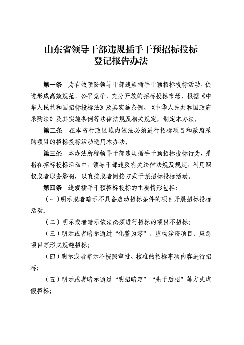
关于印发《山东省领导干部违规插手干预招标投标登记报告办法》的通知
【信息时间:2026-03-17 阅读次数:
】
【我要打印】
【关闭】
关于印发《山东省领导干部违规插手干预招标投标登记报告办法》的通知.pdf