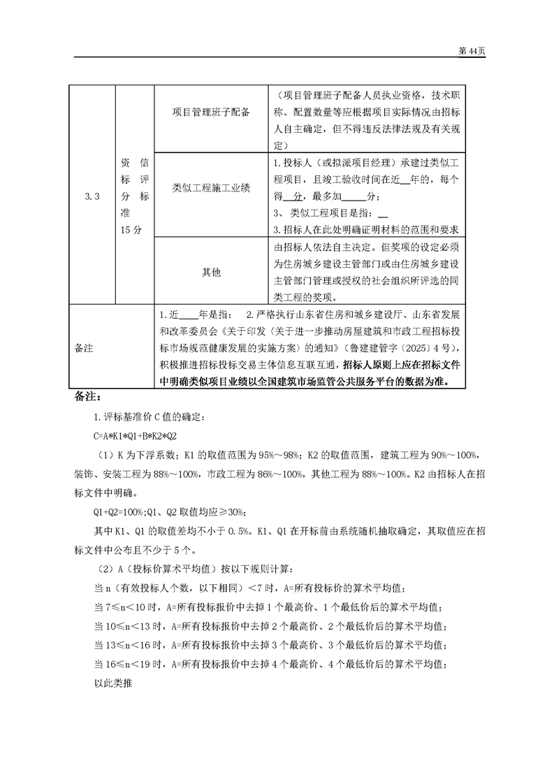
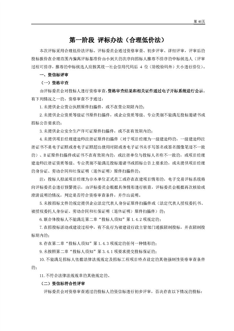
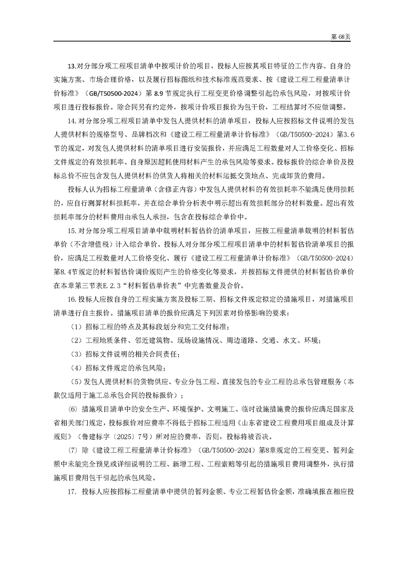
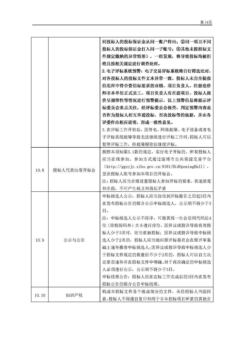
当前位置
首页
服务指南
建设工程
淄博市房屋建筑和市政工程施工招标文件示范文本(2025年第二版)
【信息时间:2026-01-04 阅读次数:
】
【我要打印】
【关闭】
淄博市房屋建筑和市政工程施工招标文件示范文本(2025年第二版).pdf