当前位置
首页
左侧广告
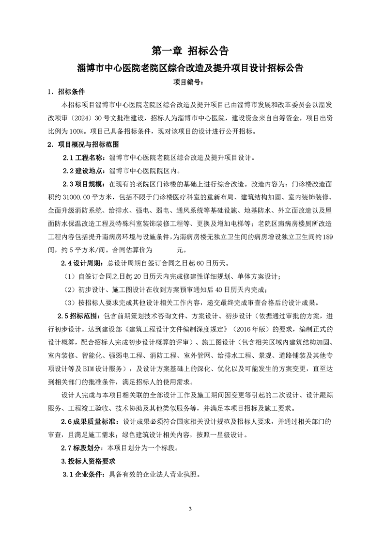
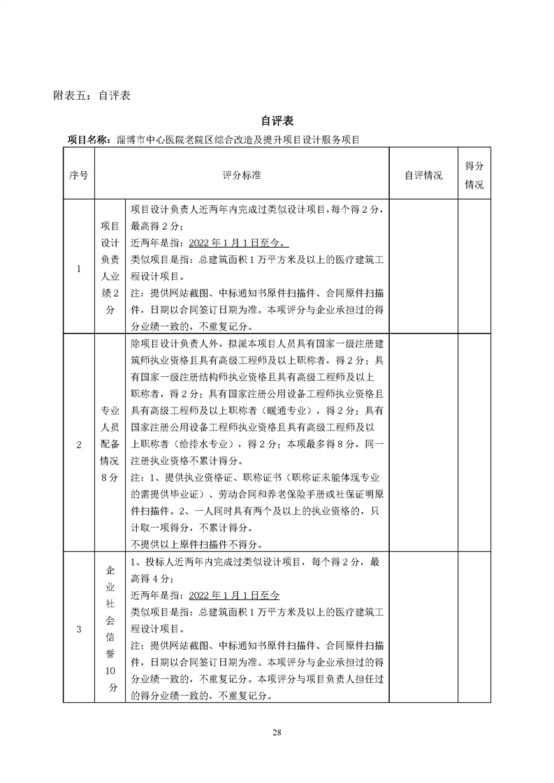
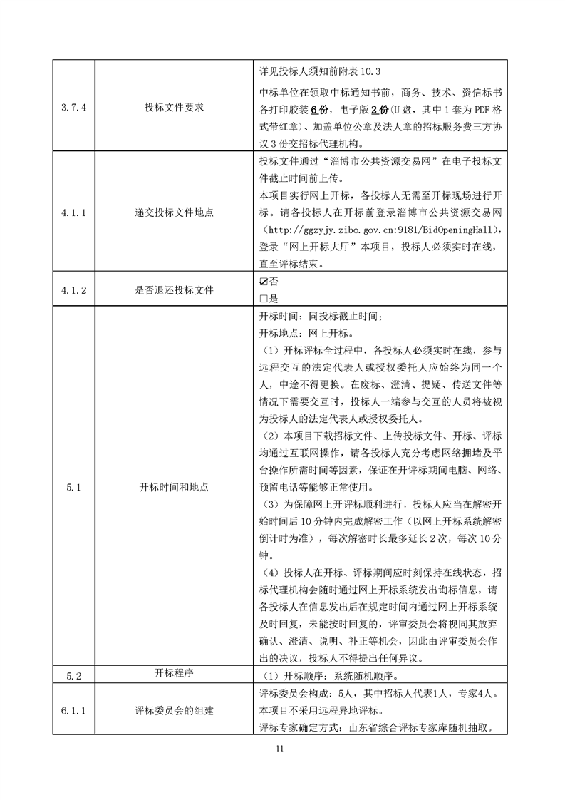
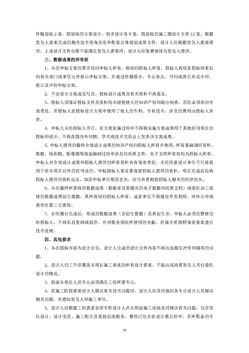
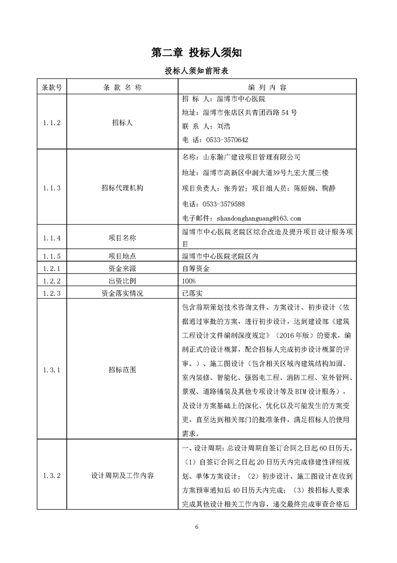
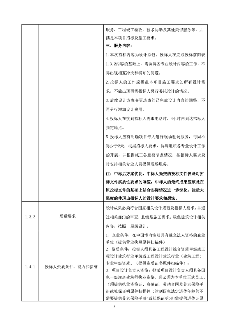
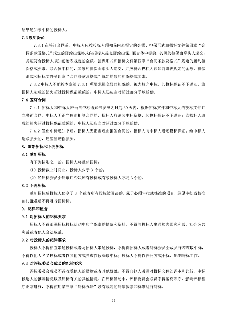
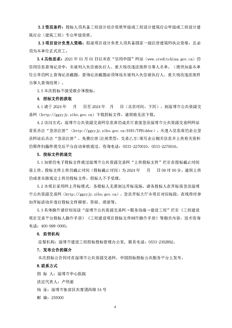
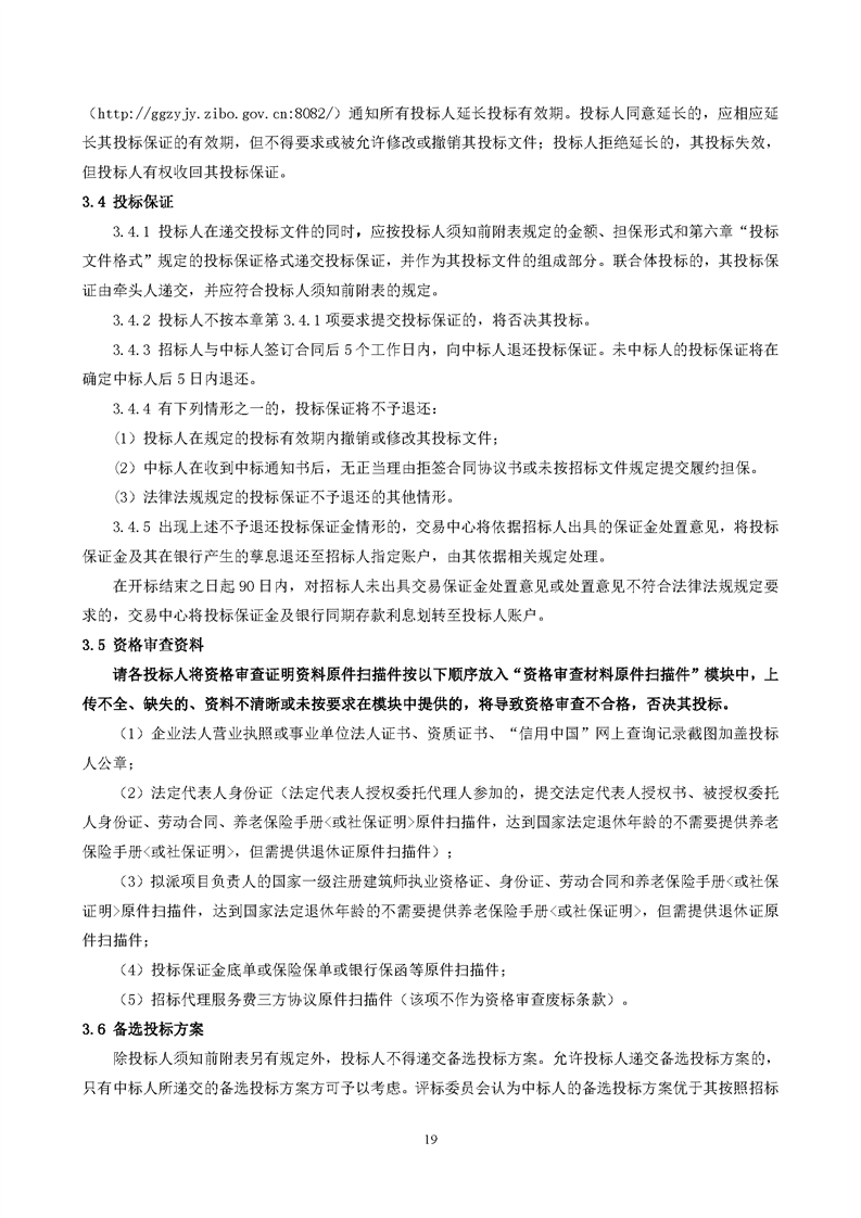
淄博市中心医院老院区综合改造及提升项目设计招标文件预公示
【信息时间:2024-11-26 阅读次数:
】
【我要打印】
【关闭】