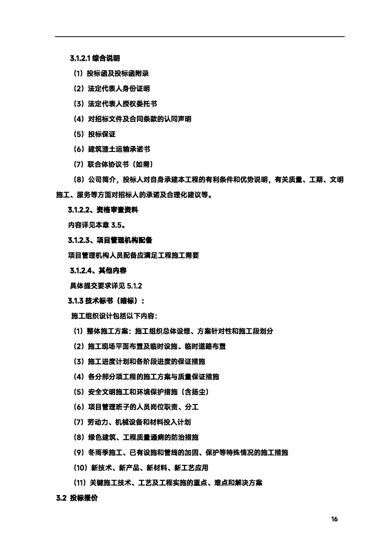
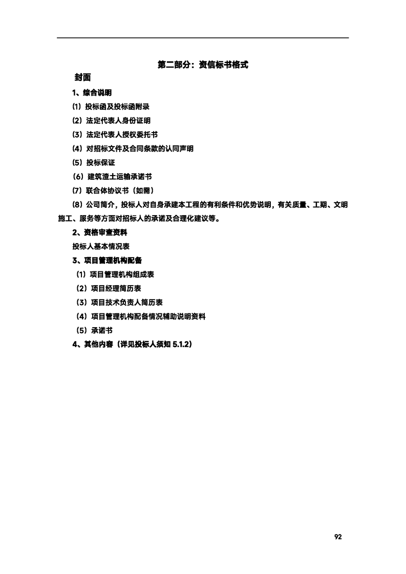
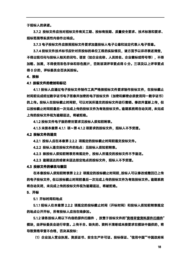
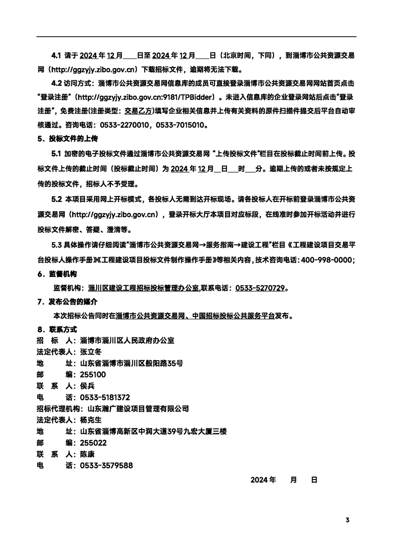
当前位置
首页
左侧广告
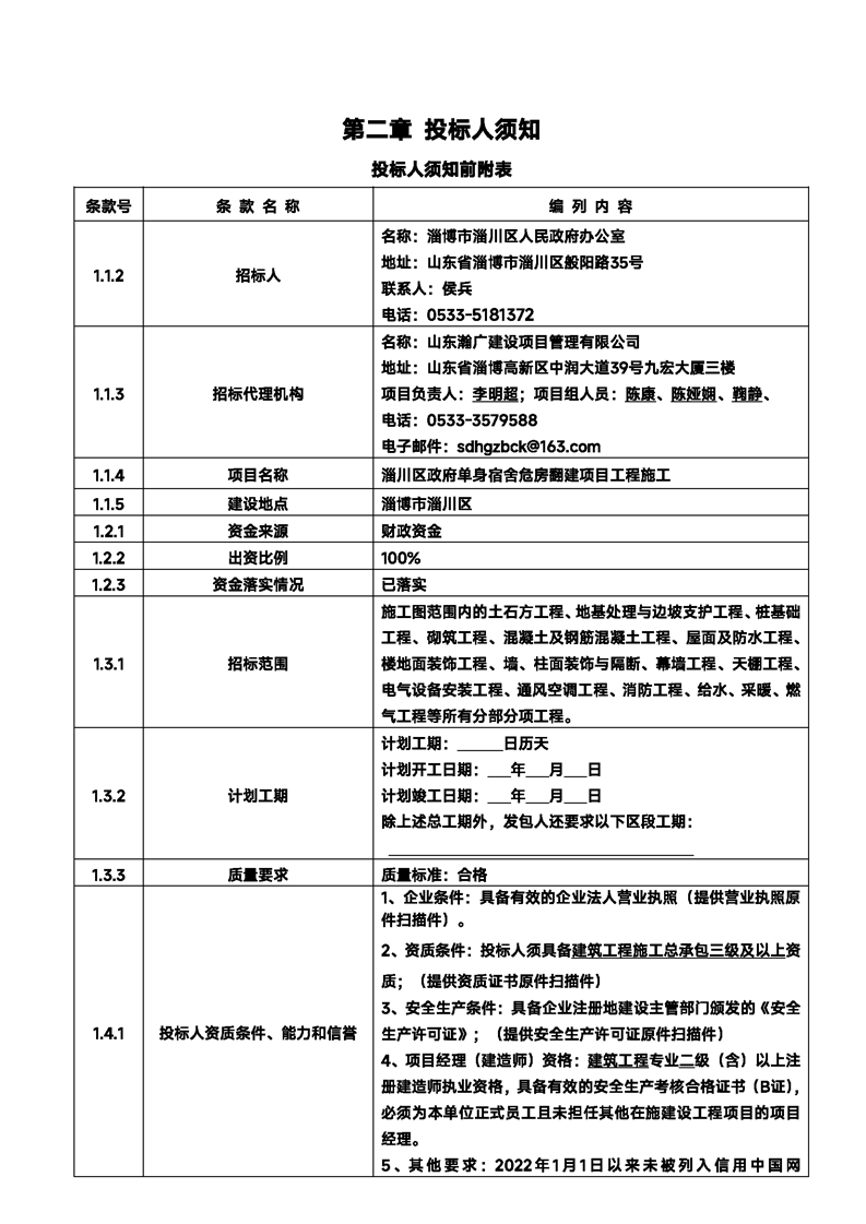
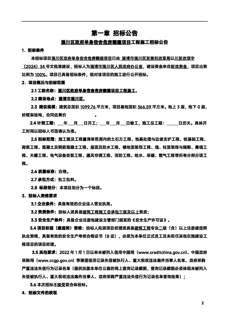
淄川区政府单身宿舍危房翻建项目工程施工招标文件预公示
【信息时间:2024-12-03 阅读次数:
】
【我要打印】
【关闭】