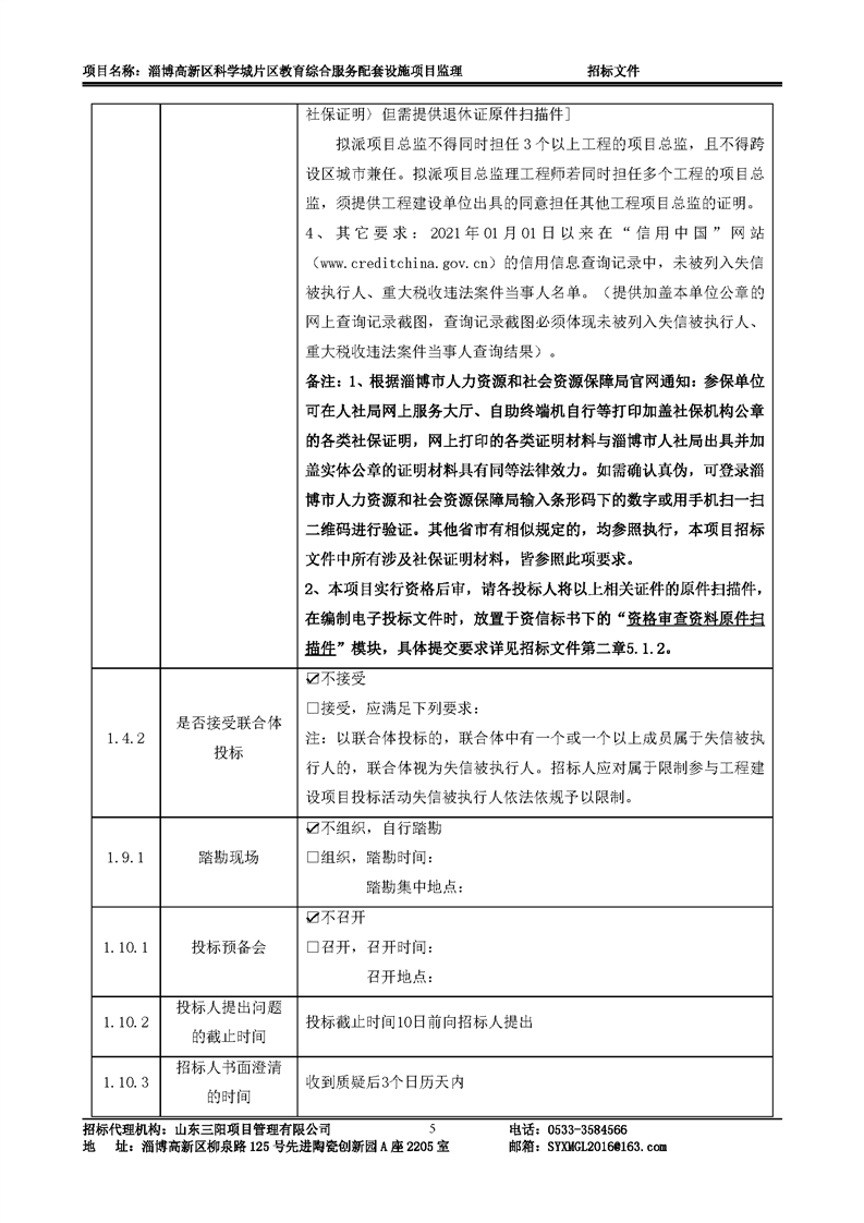
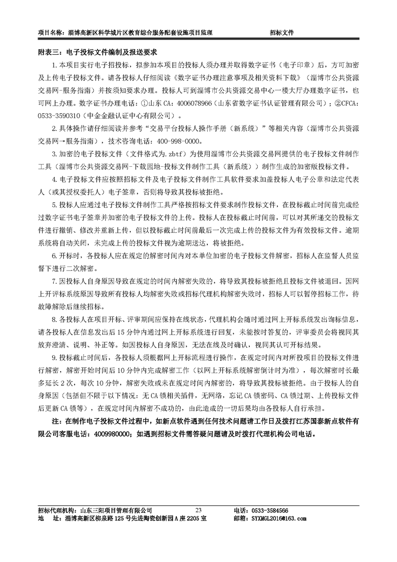
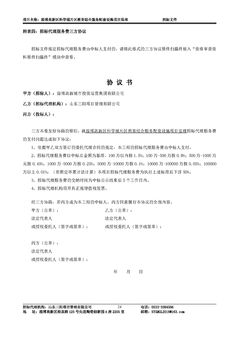
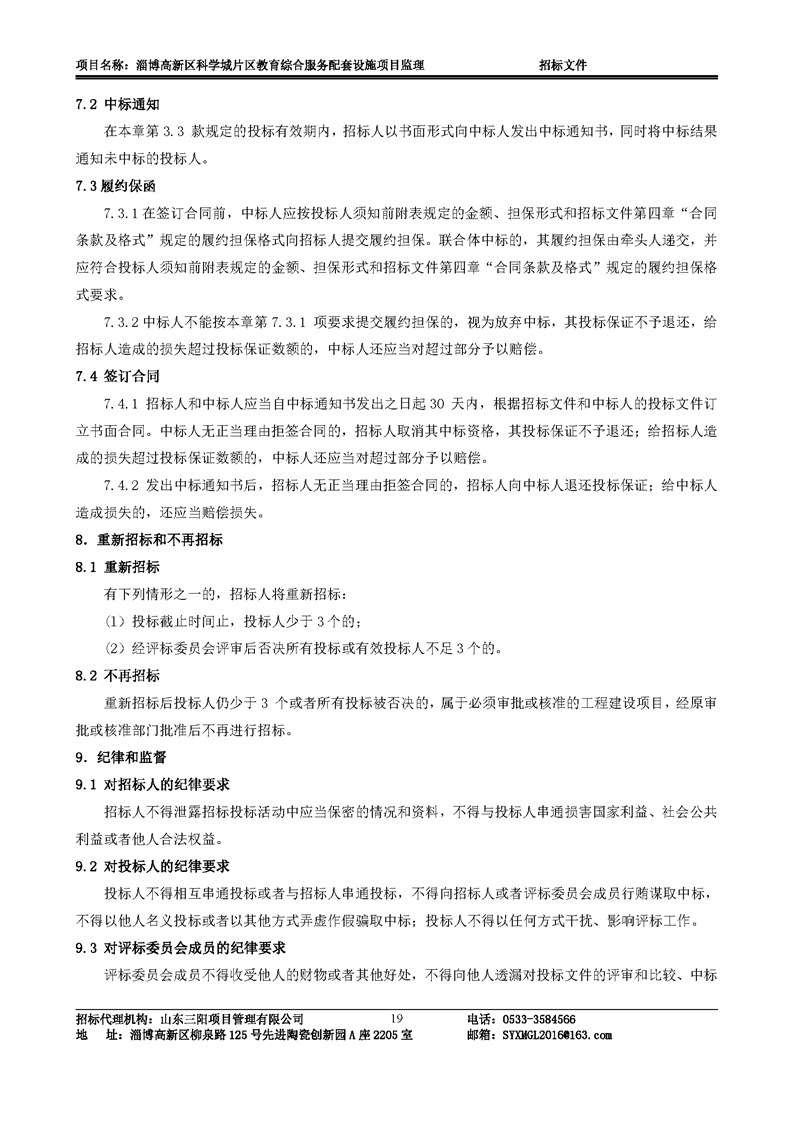
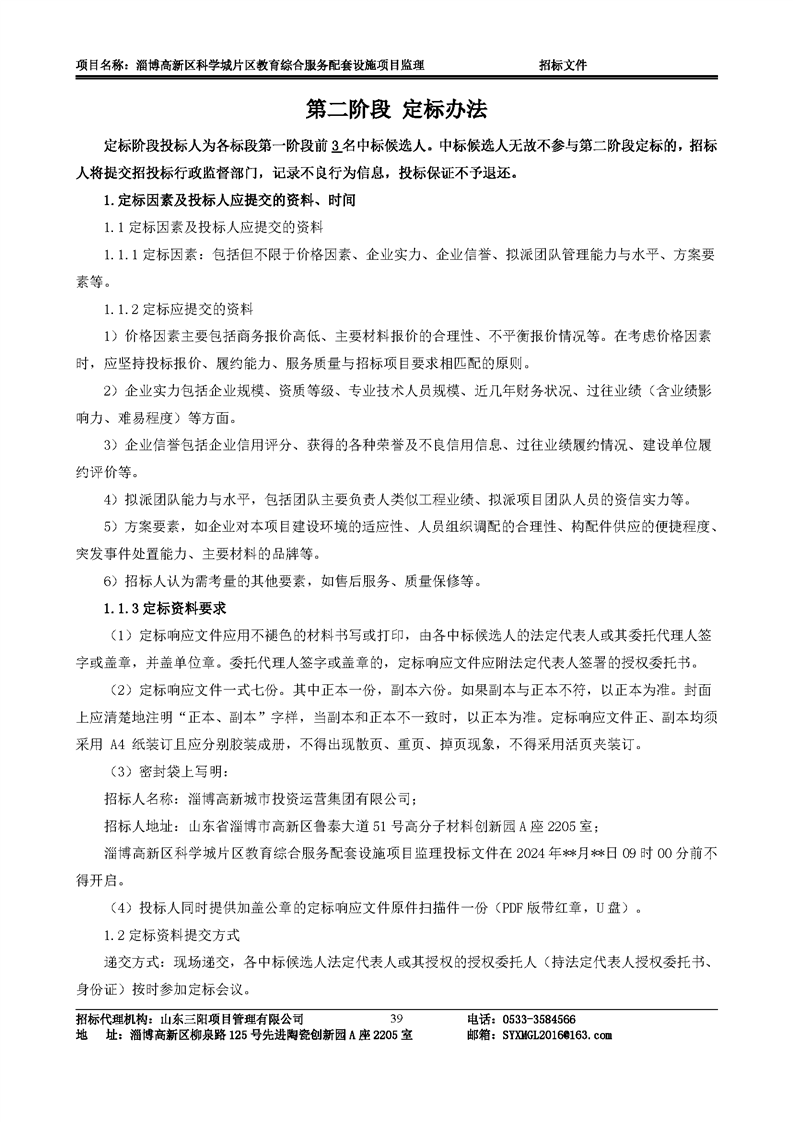
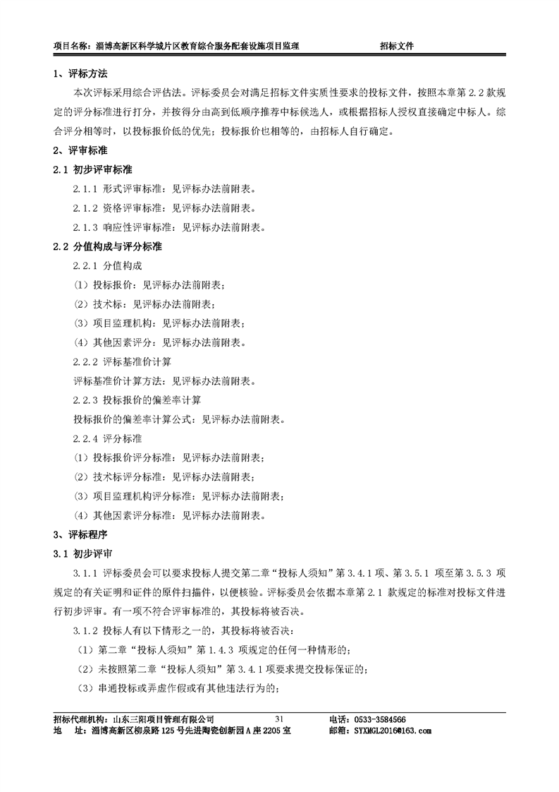
当前位置
首页
左侧广告
淄博高新区科学城片区教育综合服务配套设施项目监理招标文件预公示
【信息时间:2024-12-03 阅读次数:
】
【我要打印】
【关闭】