当前位置
首页
左侧广告
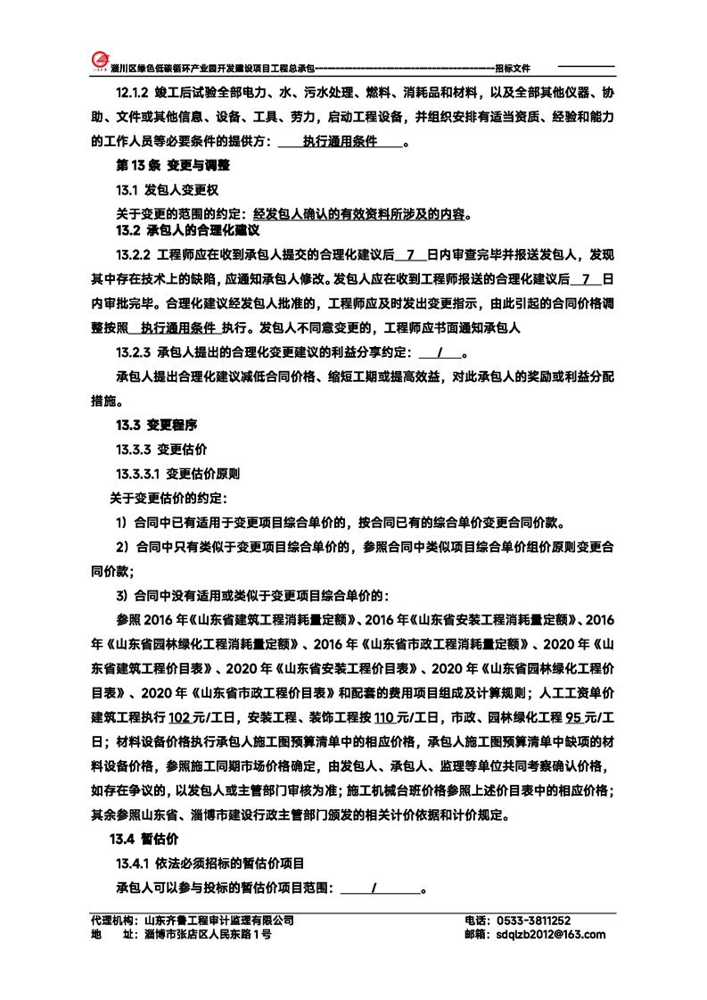
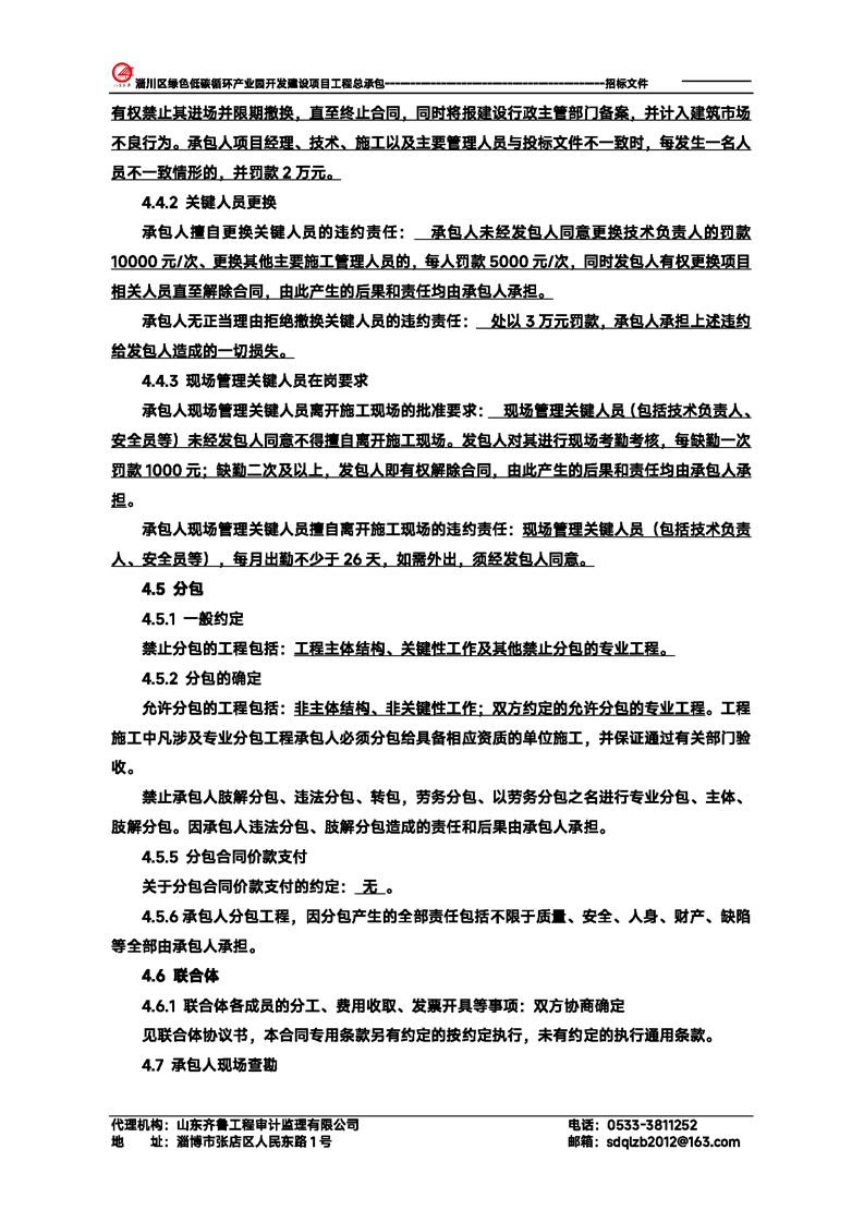
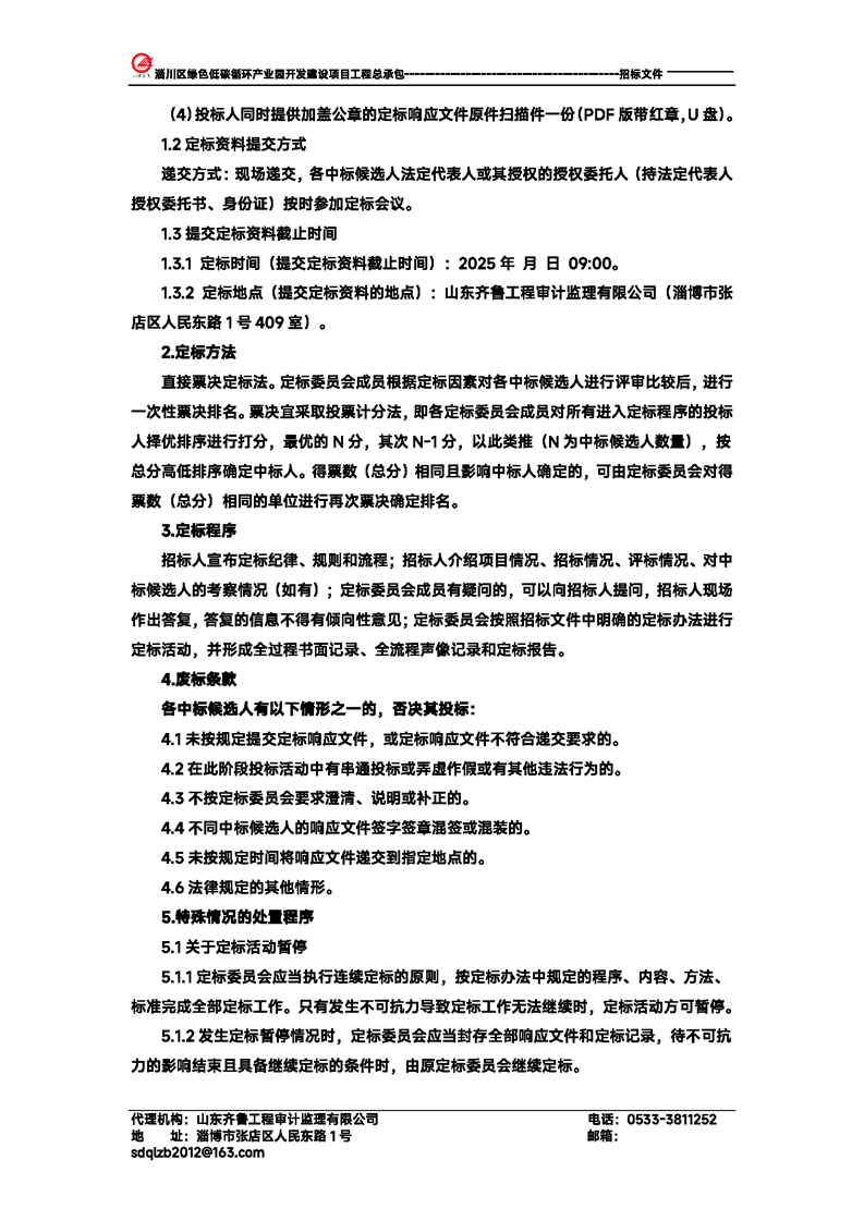
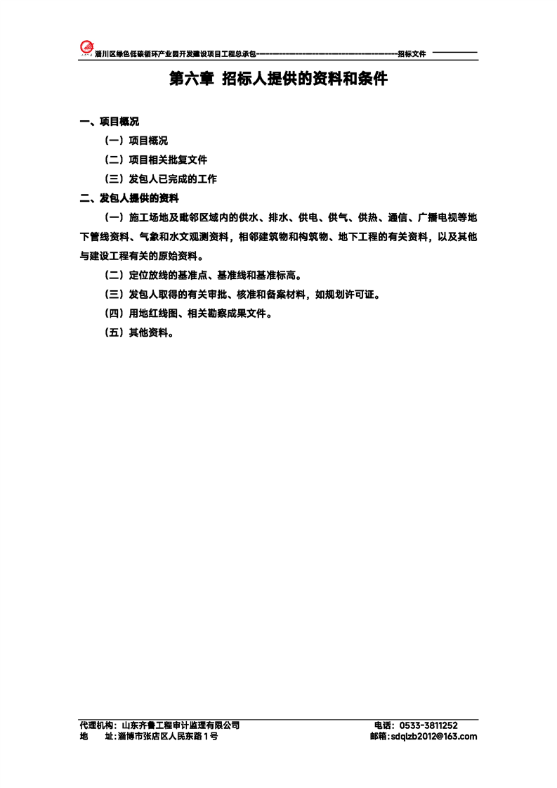
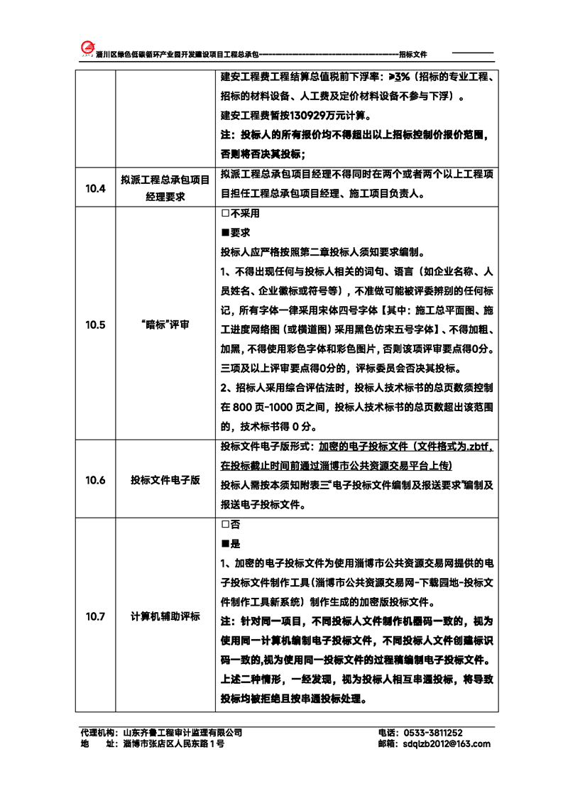
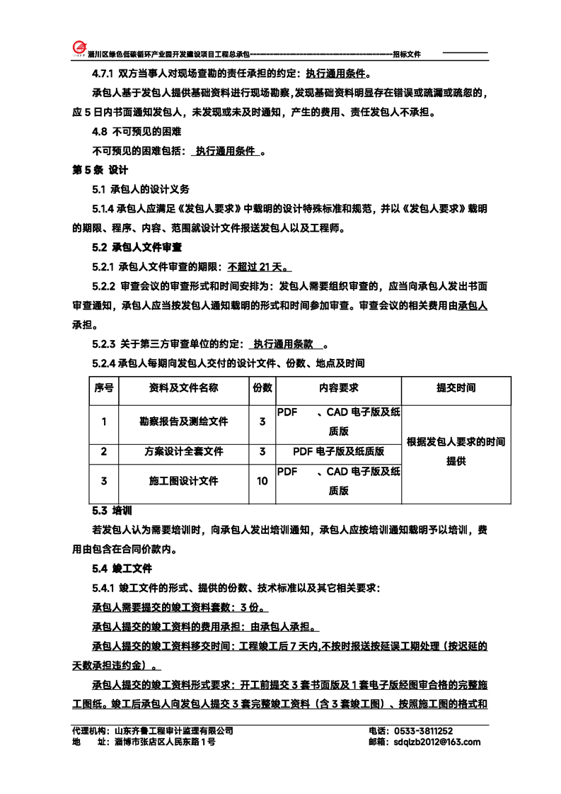
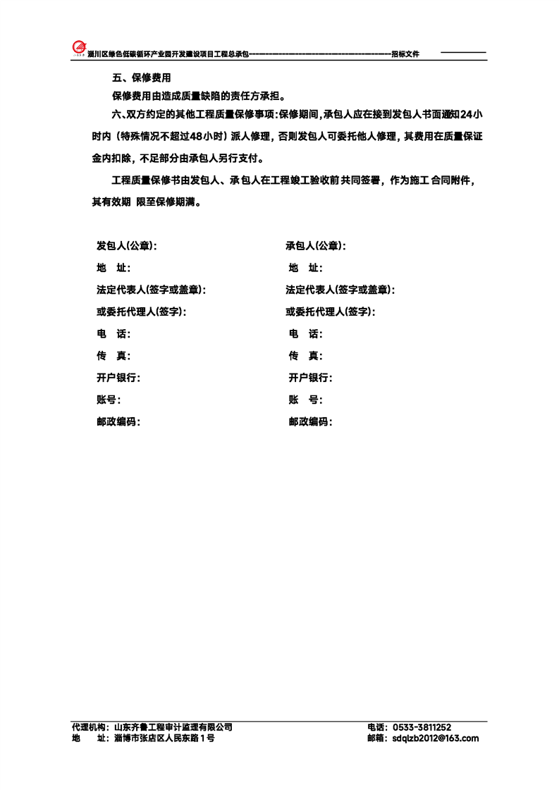
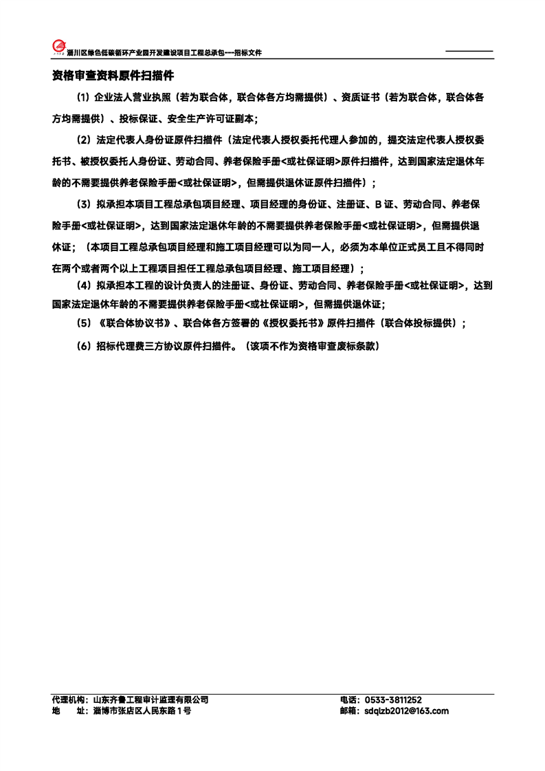
淄川区绿色低碳循环产业园开发建设项目工程总承包招标文件预公示
【信息时间:2025-09-23 阅读次数:
】
【我要打印】
【关闭】