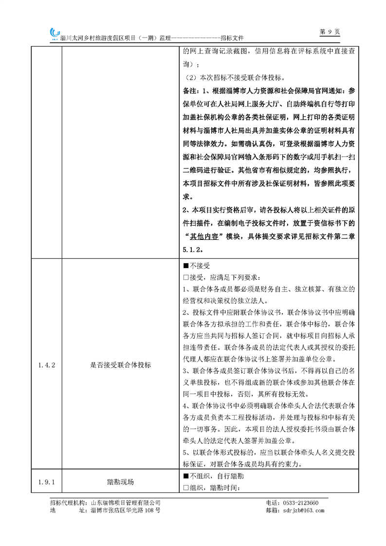
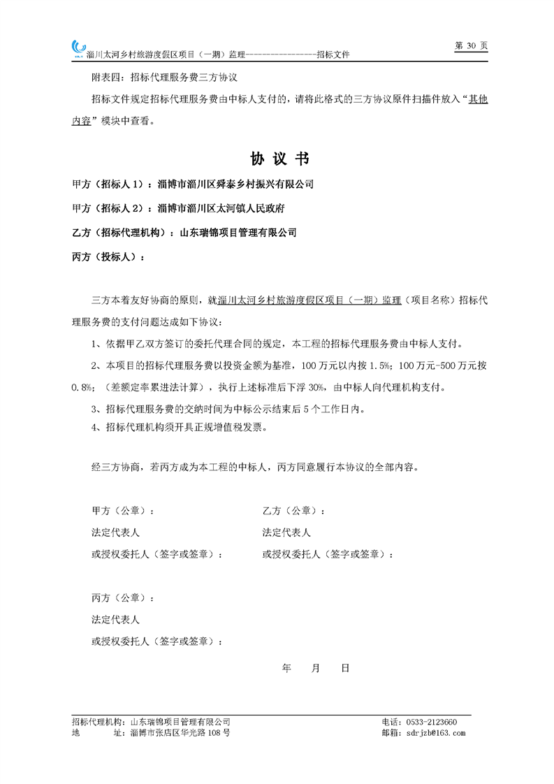
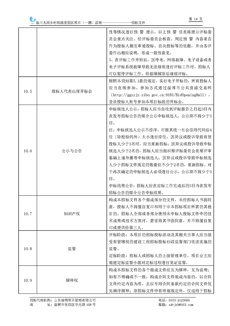
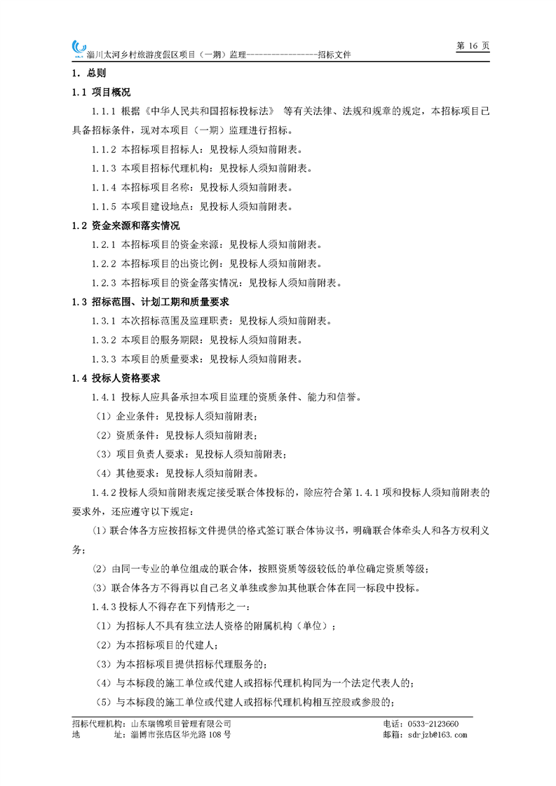
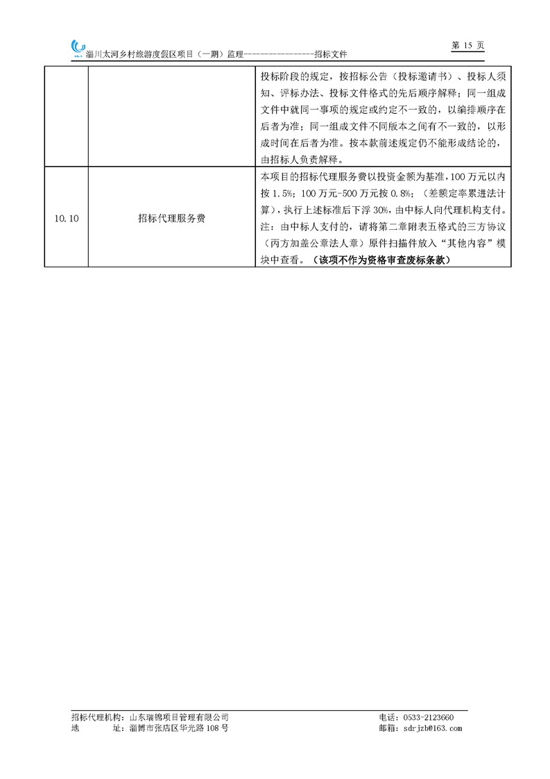
当前位置
首页
左侧广告
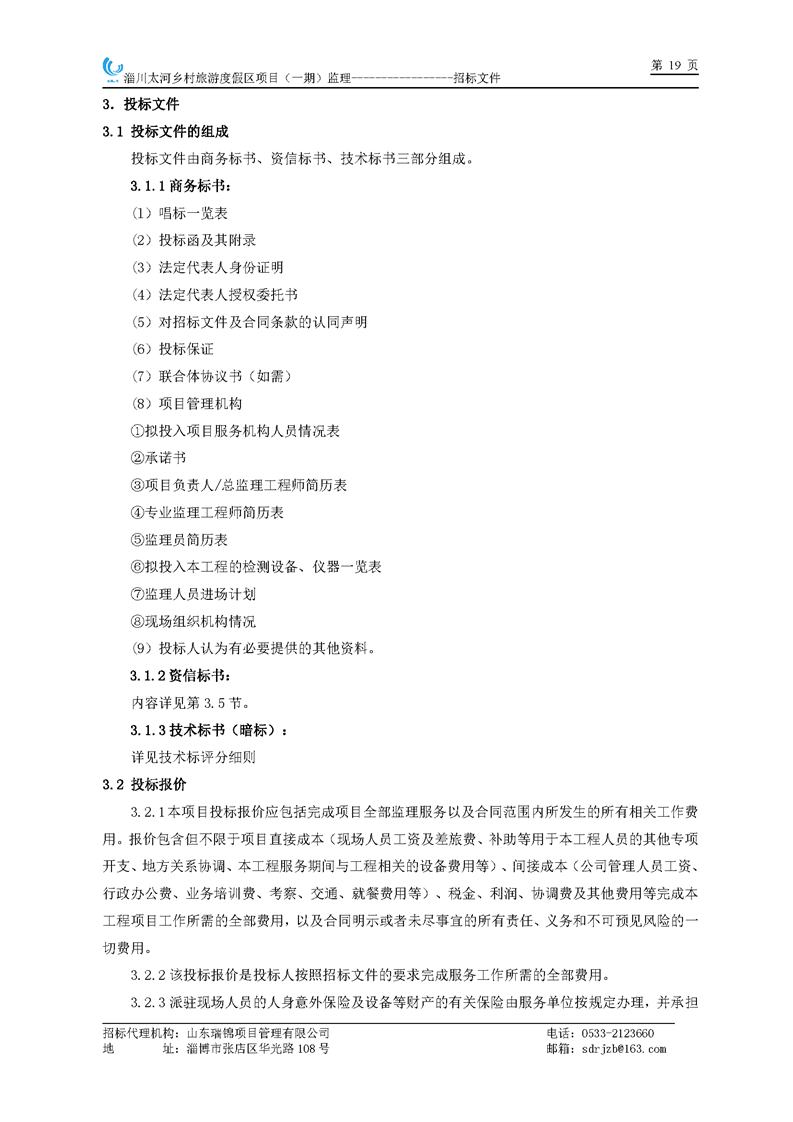
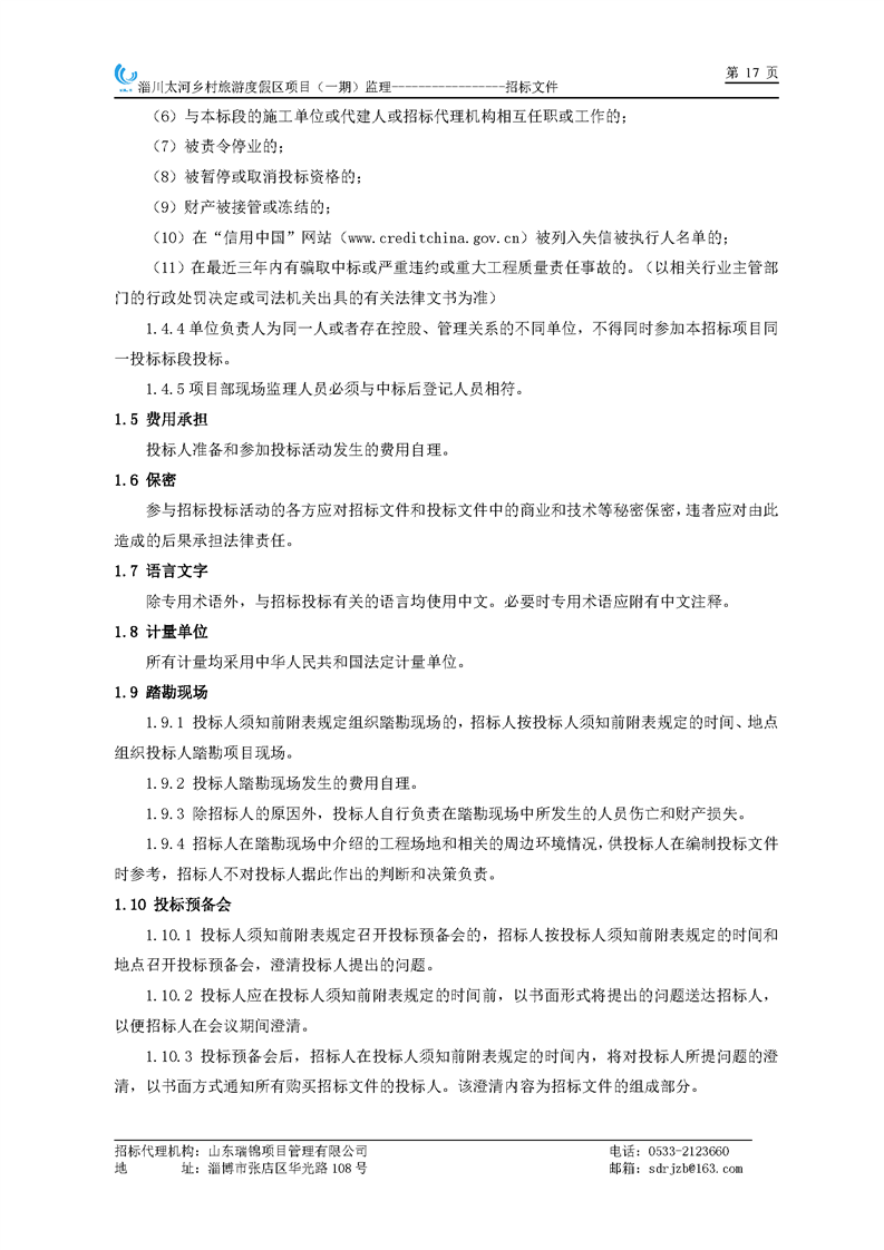
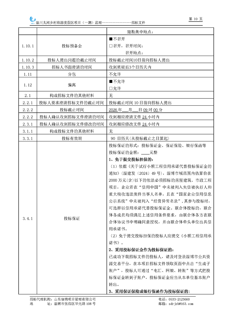
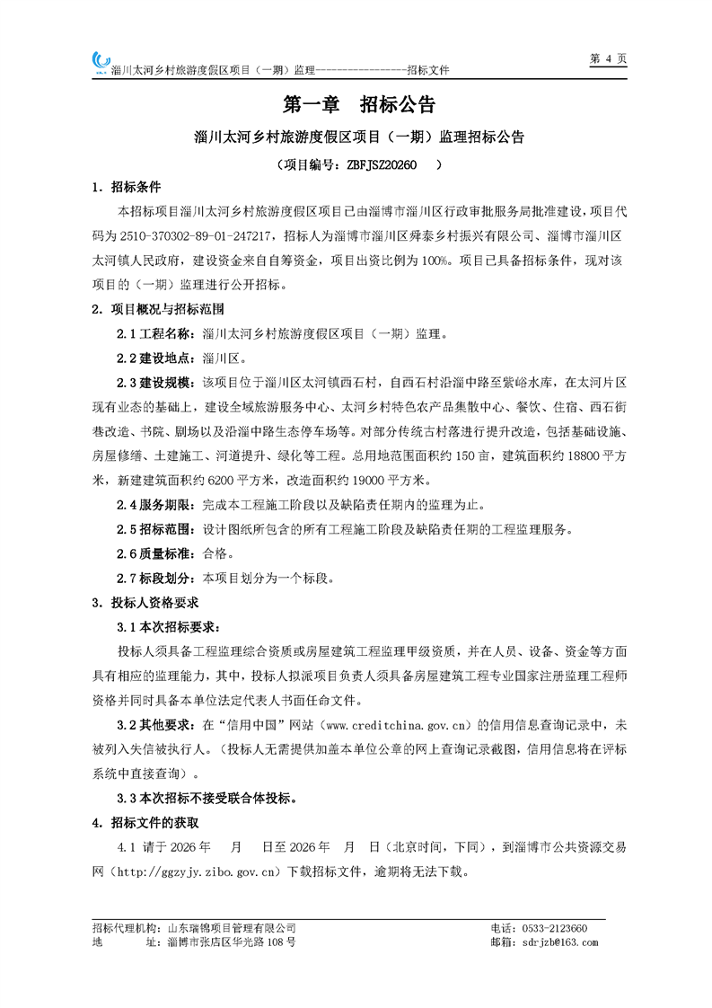
淄川太河乡村旅游度假区项目(一期)监理招标文件预公示
【信息时间:2026-03-25 阅读次数:
】
【我要打印】
【关闭】