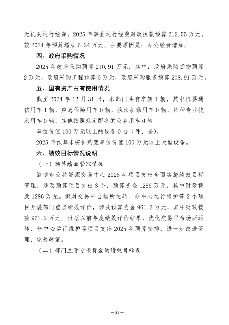
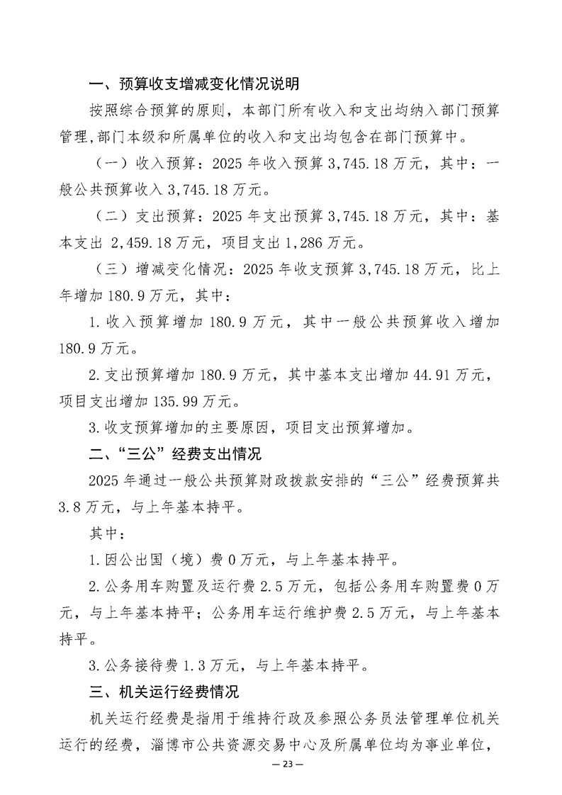
当前位置
首页
政务公开
财税信息
部门预算信息
2025年交易中心部门预算公开
【信息时间:2025-02-10 阅读次数:
】
【我要打印】
【关闭】