当前位置
首页
政务公开
财税信息
部门决算信息
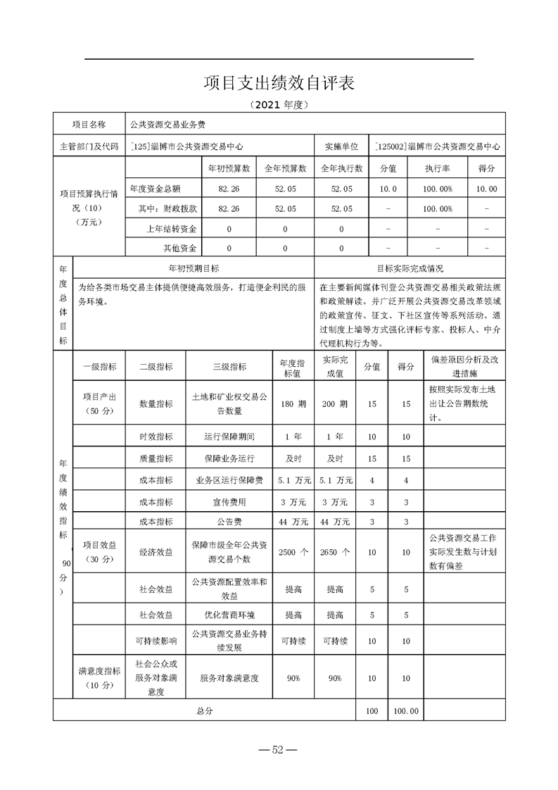
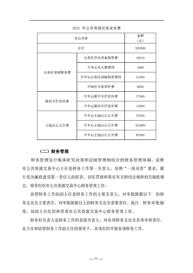
2021年交易中心部门决算公开
【信息时间:2022-09-29 阅读次数:
】
【我要打印】
【关闭】