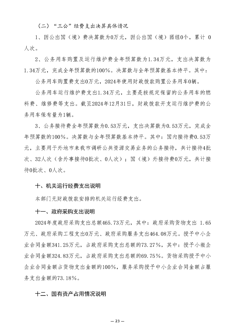
当前位置
首页
政务公开
财税信息
部门决算信息
2024年交易中心部门决算公开
【信息时间:2025-09-24 阅读次数:
】
【我要打印】
【关闭】